联系电话
18110980243
关于2024 年 CCF 非专业级软件能力认证CSP-J/S 第一轮认证(江苏)成绩复查的通知
各设区市教育局教研室、科协科普部、青少年宫:
2024 年 CCF 非专业级软件能力认证CSP-J/S 第一轮认证(江苏)已于9月21日结束。本次阅卷由江苏省CSP-JS认证组织单位采用机器阅卷及人工复核的方式,成绩已由各设区市组织单位(附件1)下发至学校。现提供成绩复查的机会,具体事宜通知如下:
一、复查申请时间
9月24日12时至9月26日12时,在此时间内提出申请有效,过期不予受理。
二、申请方式
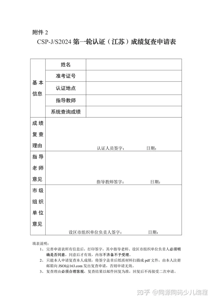
请填写《CSP-J/S2024第一轮认证(江苏)成绩复查申请表》(附件2),在规定时间内发送至邮箱JSOI@163.com。
三、申请邮件格式
邮件主题:准考证号+姓名CSP-J(或者CSP-S)组第一轮认证成绩复查申请
邮件附件:《成绩复查申请表》
四、复查范围
1.仅限对答题卡分数的统计、合分等方面进行复查。
2.不涉及重新评阅答题卡,不改变评分标准。
3.非成绩复查期限内提出的申请,不予受理;
4.与他人成绩有关的申诉,不予受理;
5.未描述清楚复查成绩理由,如“与自己估分有出入”,“感觉阅卷结果有错”等,不予受理。
6. 因选手个人失误提出的申诉,不予以受理。
五、复查结果反馈
拟定2024年9月26日内反馈,以JSOI@163.com邮件回复为准。
附件:
1.各设区市认证单位联系方式
2.CSP-J/S2024第一轮认证(江苏)成绩复查申请表
江苏省CSP-JS认证组织


联系电话
18110980243