欢迎来到同源同码少儿编程官方网站!
网站地图
手机版
网站首页
同源同码
关于我们
学生风采
校区环境
师资力量
课程体系
少儿编程
机器人编程
作品展示
新闻动态
行业资讯
常见问题
加盟服务
加盟合作
联系我们
您现在的位置:
首页
>
新闻动态
>
行业资讯
新闻动态
行业资讯
+
常见问题
+
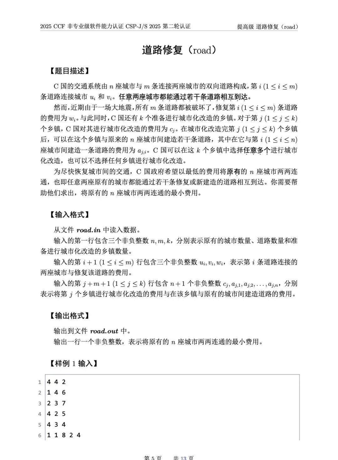
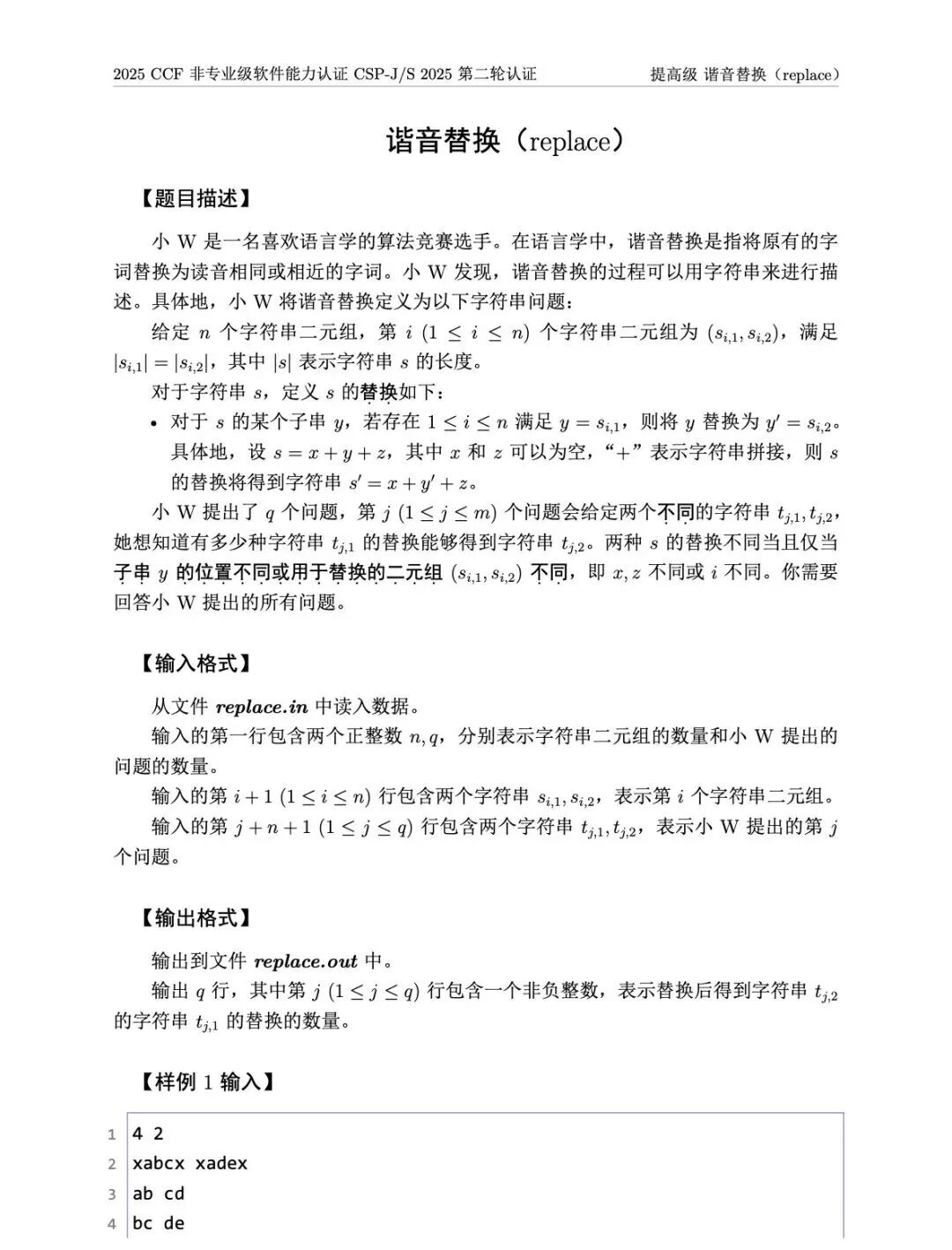
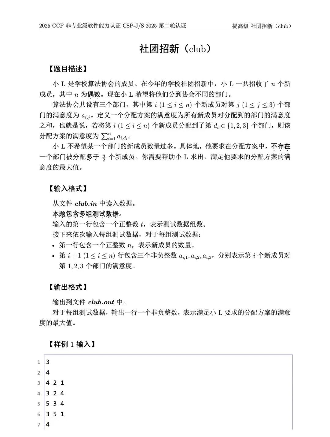
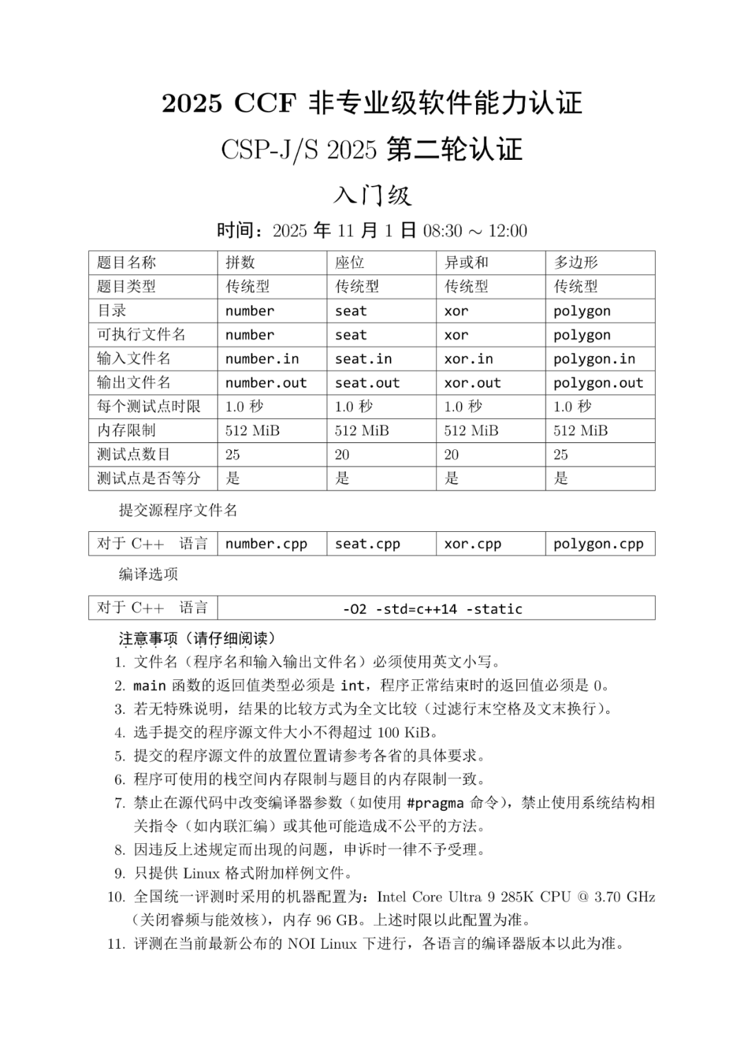
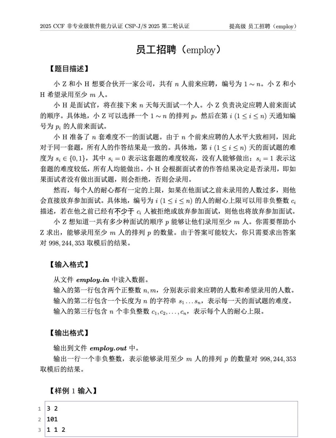
CSP-J/S 2025入门级+提高级第二轮认证真题
发布时间:2025-11-03
浏览次数:531
CSP-S 2025第二轮 提高级比赛真题
CSP-J2025第二轮 入门级比赛真题
上一篇:
喜报|恭喜200多位学员获奖
下一篇:
关于CCF GESP第11次认证合格证书领取方式的通知
在线留言
课程咨询
联系电话
18110980243