
由CCF主办、重庆育才中学校承办的第41届全国青少年信息学奥林匹克竞赛(CCF NOI 2024)于2024年7月16日-22日举行。
NOI作为国内最高级别的竞赛之一,本次赛事共有502名学生参加,其中正式选手290名,可参与金银铜牌的争夺,其余选手为夏令营选手,与正式选手同场竞技,并可获得成绩,但无获奖资格。
获得金牌的选手共50名,这些选手可直接进入国家集训队,获得保送清北机会!获得银牌的选手共150名,这些选手可获得强基计划破格入围机会,获得铜牌的选手共73名。
根据最后一个比赛日公布的成绩,第一名由重庆市第八中学校学生张定江获得,最终得分620。NOI 2024 600分以上选手有重庆的张定江、四川的宋浩然、浙江的刘恒熙和江苏的仲熙北。
今年信息学国家集训队最终浙江9名、江苏6名、北京4名、四川6名、湖南6名、上海2名、广东4名、重庆4名、福建4名、河南2名、山东2名、湖北1名。
相比于去年,湖南、重庆、福建、山东、湖北、河南等省份入围国家集训队人数有所上升,河南更是在连续两年无金牌后创下历史、一次性有两名同学入围国家集训队。
接下来,小创带大家分析下2024年北京获奖的整体情况!
2024年NOI,北京共18人获得奖牌,金牌4名,银牌12名,铜牌2名。其中北大附共5名学生获奖,金牌1人,银牌4人;人大附4名学生获奖,金牌1人,银牌3人;清华附、北师大实验各3人获奖;十一学校2人获奖;首师附1人获奖。
相比2023年,今年和去年一样,都是18名学生获得奖牌,金牌数减少4名,去年为7名;银牌增长4名,去年为8名;铜牌不变。

2024年NOI获奖分析(北京)
2024年北京地区NOI获得金牌4人,包括人大附中的叶李蹊同学第8名,北师大实验的李青阳同学第15名,十一学校的武林同学第30名,北大附中的陈凯丰同学第37名。
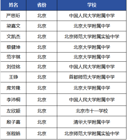
银牌12人。其中北大附4人,人大附3人,北京师范大学附属实验中学2人,十一学校1人,首师附1人,清华附1人。其中获得银牌的梁同学是从爱思创启蒙学习信奥的学生。
铜牌2人,均来自清华附。

2024年NOI金牌(北京)

2024年NOI银牌(北京)

2024年NOI铜牌(北京)
北京家长们注意了:人大附、十一学校、北大附、北师大实验、清华附等这些重点校都非常重视信奥牛娃,比如人在附在历年来CSP-J/S北京获奖排名都是名列第一,中考一直招收信奥科技特长生;十一学校今年面向全市首次招收中考信奥科技特长生;清华附已连续2年推出人工智能实验班,今年相比去年增加招收60人,共招海淀区新初一180人。想通过信奥成绩冲刺这些目标校的同学们,从小学开始提前做好信奥规划很重要。
以下为2024年NOI获奖名单:

银牌(150名)

铜牌(73名)

专业客服为您解疑答惑